首页 > 器乐 > 钢琴曲谱 / 正文内容_星の破線星之虚线,星屑KRNKRN游戏《雾雨之森》霧雨が降る森bgm-稿屋隆,稿屋隆钢琴曲谱

星の破線星之虚线,星屑KRNKRN游戏《雾雨之森》霧雨が降る森bgm-稿屋隆,稿屋隆钢琴曲谱

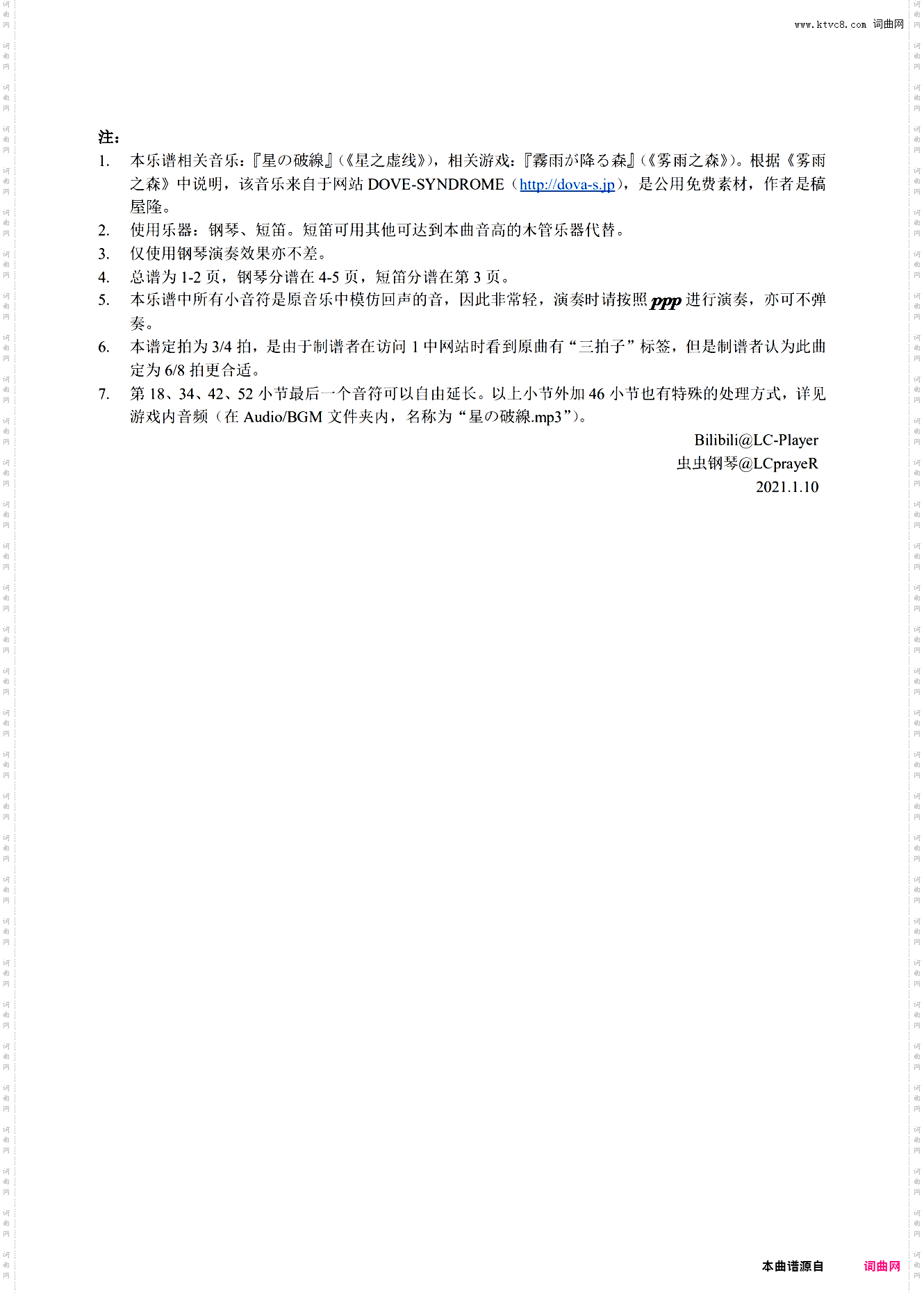
星の破線星之虚线,星屑KRNKRN游戏《雾雨之森》霧雨が降る森bgm

星の破線星之虚线,星屑KRNKRN游戏《雾雨之森》霧雨が降る森bgm

星の破線星之虚线,星屑KRNKRN游戏《雾雨之森》霧雨が降る森bgm

星の破線星之虚线,星屑KRNKRN游戏《雾雨之森》霧雨が降る森bgm

星の破線星之虚线,星屑KRNKRN游戏《雾雨之森》霧雨が降る森bgm

星の破線星之虚线,星屑KRNKRN游戏《雾雨之森》霧雨が降る森bgm

相关话题:稿屋隆   稿屋隆

猜你喜欢的钢琴曲谱

    暂无相关信息
乐器分类
戏曲专栏
热门话题