首页 > 器乐 > 唢呐曲谱 / 正文内容_唢呐练习曲_倚音练习第【80】页-唢呐练习曲,佚名,陆金山唢呐曲谱

唢呐练习曲_倚音练习第【80】页-唢呐练习曲,佚名,陆金山唢呐曲谱

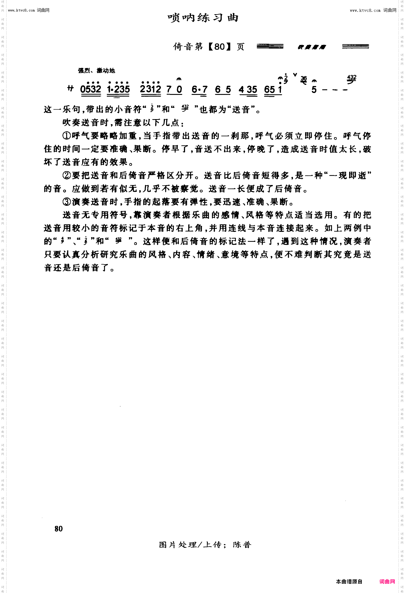
唢呐练习曲_倚音练习第【80】页

相关话题:唢呐练习曲   佚名   陆金山

乐器分类
戏曲专栏
热门话题