首页 > 声乐 > 简谱 / 正文内容_村魂歌-村魂歌,陶行知,赵元任简谱

村魂歌-村魂歌,陶行知,赵元任简谱

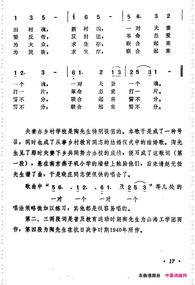
村魂歌

村魂歌

相关话题:村魂歌   陶行知   赵元任

乐器分类
戏曲专栏
热门话题