首页 > 声乐 > 简谱 / 正文内容_其他曲谱_第13章/第10节;第165页;怀乡行-其他曲谱,赵寒阳简谱

其他曲谱_第13章/第10节;第165页;怀乡行-其他曲谱,赵寒阳简谱

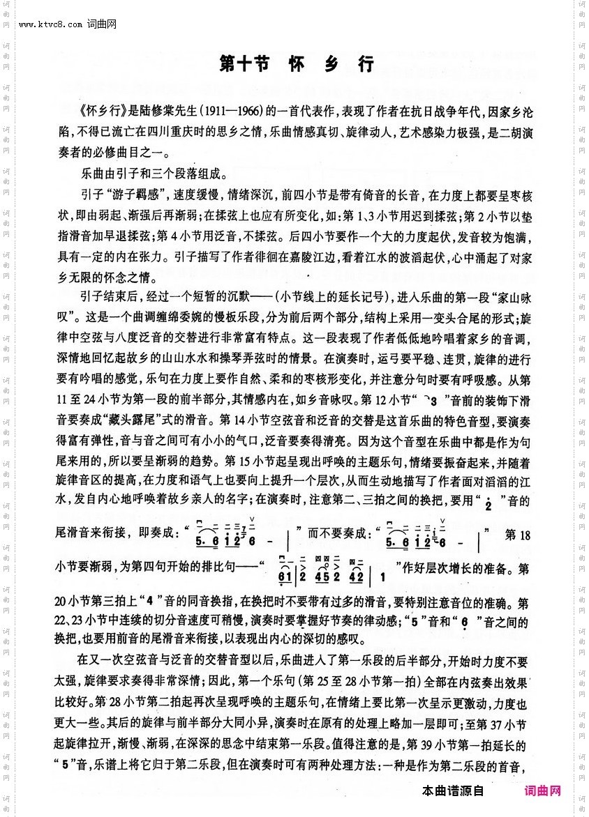
其他曲谱_第13章/第10节;第165页;怀乡行

相关话题:其他曲谱   赵寒阳

乐器分类
戏曲专栏
热门话题