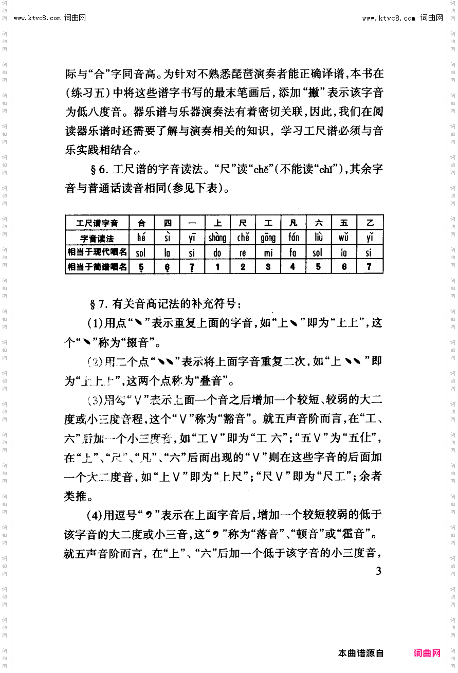
首页 > 声乐 > 简谱 / 正文内容_其他曲谱_工尺谱入门之音高符号第3页-其他曲谱,(陈普)简谱
其他曲谱_工尺谱入门之音高符号第3页-其他曲谱,(陈普)简谱

- 上一篇:山笑水笑人欢笑_央视春晚歌曲
- 下一篇:其他曲谱_工尺谱入门之音高符号第2页
- 热门话题
- 刘北休9210
- 周杰伦5986
- 赵宝祥4904
- 张朱论4831
- 于珂群4693
- 赵秀富4620
- 任清彪4618
- 动漫影视3781
- 杨培彬3466
- 佚名3284
- 刘志毅2744
- 颂今2688
- 邓丽君2382
- 刘恕2346
- 黄永杰2199
- 轻云望月2143
- 臧辉先2114
- 郭瑞峰2082
- 范修奎2016
- 今心勿念1862
- 高福友1861
- 李一泉1842
- 王立1839
- 未知1764
- echoLee1763
- 金一清1747
- 久石让1681
- 林俊杰1674
- 巴赫1673
- 车尔尼1658
- 李大江1609
- 印青1596
- 贝多芬1568
- 莫扎特1563
- 向邦瑜1537
- 张艺军1524
- 其他曲谱1520
- 肖邦1496
- 赵福林1490
- 吴世海1450
- 孙海生1421
- 黄清林1417
- 张德社1402
- 范景治1397
- 党继志1372
- 拜厄1359
- 陈伟1342
- 何顺贵1338
- 刘启华1290
- 陈奕迅1269
- 方文山1210
- 陈吉桂1176
- 李洪华1153
- 刘昌贵1145
- 刘爱斌1135
- 影视1131
- 宋祖英1131
- 车行1111
- 圣子1091
- 刘岐山1086
- 谌丽君1084
- 周深1082
- 孙书林1067
- 遥远1067
- 李繁花1061
- 张杰1059
- 阎维文1058
- 理查德·克莱德曼1057
- 世界名曲1040
- 石顺义1036
- 黎强1032
- 南梆子1032
- 银燕1012
- 孟庆云1011
- 陈能书993
- 王菲991
- 胡润华989
- 中国名曲988
- 谢伟975
- 贺陆云974
- 阎肃969
- 鲁新华968
- 罗鹏965
- 徐沛东956
- 陈普955
- 王心田938
- 杜旭光929
- 倪永东923
- (陈普)915
- 梁静茹911
- 笛子练习曲910
- 李幼容909
- 陈瑞907
- 陈元绍900
- 黄进军898
- 戚建波898
- 石进895
- 陈道斌887
- 雷佳886
- 林夕882
- 邹兴淮880
- 谭晶880
- 楼勤876
- 伊璐琒875
- 真情玲儿868
- 谷建芬867
- 李严862
- 李娜861
- 黎荣军858
- 张学友858
- 刘海斌847
- 阿信823
- 姚远富822
- 王力宏817
- 萧思林816
- 许嵩814
- 胡泽民811
- 何丽华808
