首页 > 声乐 > 简谱 / 正文内容_其他曲谱_第十三章和弦之第四节大调和小调的三和弦第227页-其他曲谱,任达敏,(陈普)简谱

其他曲谱_第十三章和弦之第四节大调和小调的三和弦第227页-其他曲谱,任达敏,(陈普)简谱

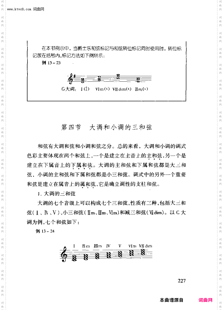
其他曲谱_第十三章和弦之第四节大调和小调的三和弦第227页

相关话题:其他曲谱   任达敏   (陈普)

乐器分类
戏曲专栏
热门话题