首页 > 声乐 > 简谱 / 正文内容_其他曲谱_第九章音程之九节第141页、音程性质的变换与计算-其他曲谱,任达敏,(陈普)简谱

其他曲谱_第九章音程之九节第141页、音程性质的变换与计算-其他曲谱,任达敏,(陈普)简谱

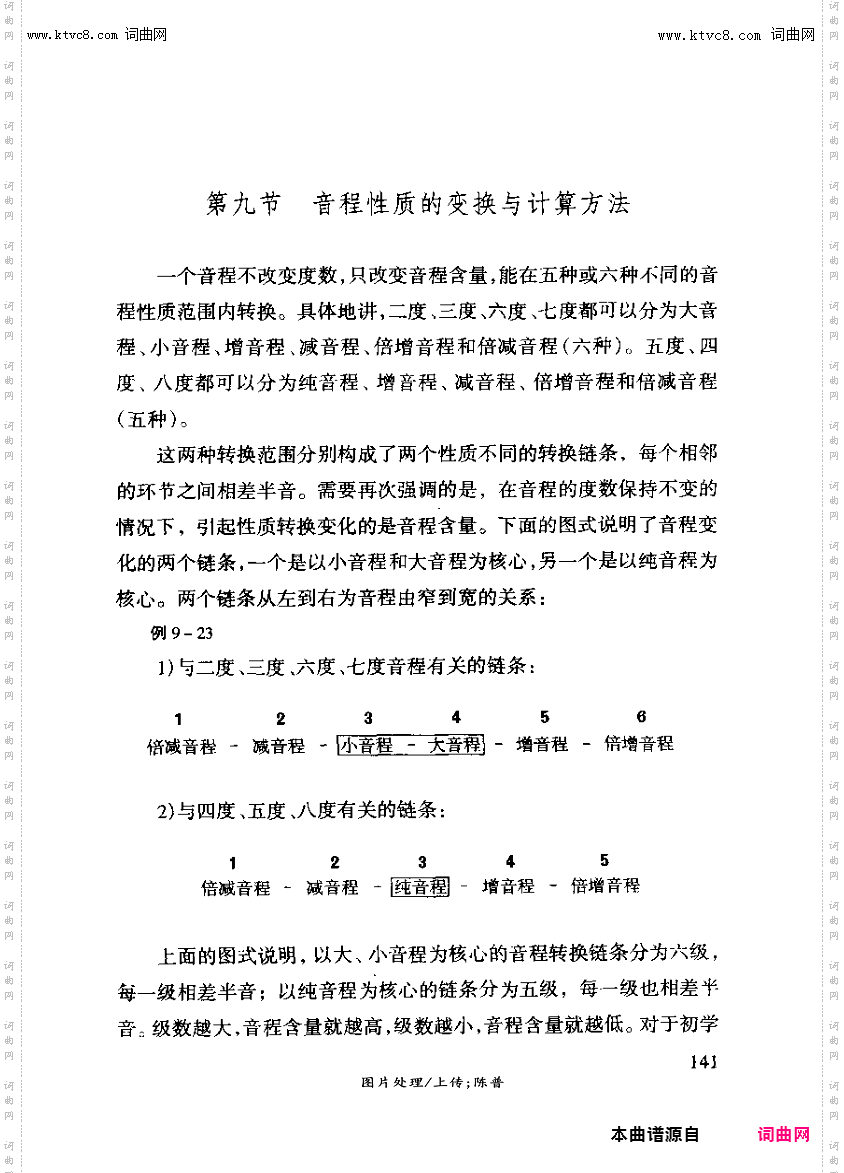
其他曲谱_第九章音程之九节第141页、音程性质的变换与计算

相关话题:其他曲谱   任达敏   (陈普)

乐器分类
戏曲专栏
热门话题