首页 > 声乐 > 简谱 / 正文内容_侗不离酸侗族大歌-苏甲忠,吴金敏,吴金敏简谱

侗不离酸侗族大歌-苏甲忠,吴金敏,吴金敏简谱

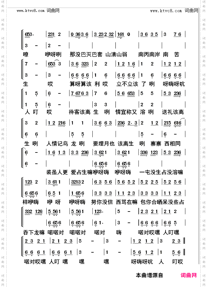
侗不离酸侗族大歌

侗不离酸侗族大歌

相关话题:苏甲忠   吴金敏   吴金敏

乐器分类
戏曲专栏
热门话题