首页 > 戏曲 > 京剧戏谱 / 正文内容_宋王爷御驾征北塞《四郎探母》佘太君唱段-京剧戏谱

宋王爷御驾征北塞《四郎探母》佘太君唱段-京剧戏谱

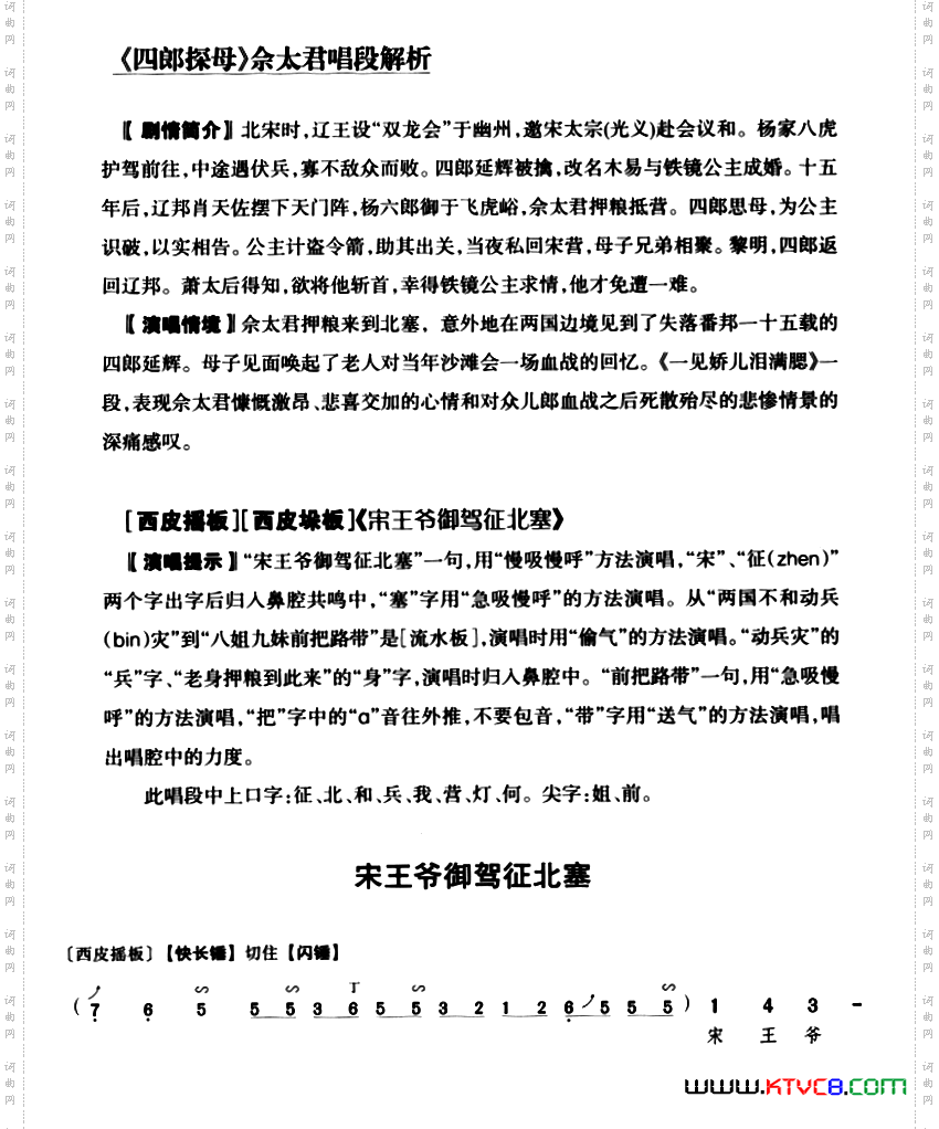
宋王爷御驾征北塞《四郎探母》佘太君唱段

相关话题:

猜你喜欢的京剧戏谱

    暂无相关信息
乐器分类
戏曲专栏
热门话题