首页 > 戏曲 > 评剧戏谱 / 正文内容_我闻听此言如刀割心《六月雪》窦娥【旦】唱段-筱桂花评剧戏谱

我闻听此言如刀割心《六月雪》窦娥【旦】唱段-筱桂花评剧戏谱

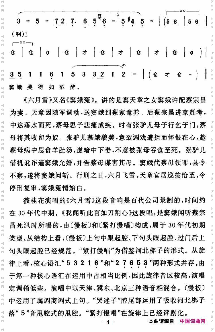
我闻听此言如刀割心《六月雪》窦娥【旦】唱段

我闻听此言如刀割心《六月雪》窦娥【旦】唱段

我闻听此言如刀割心《六月雪》窦娥【旦】唱段

我闻听此言如刀割心《六月雪》窦娥【旦】唱段

相关话题:筱桂花

乐器分类
戏曲专栏
热门话题